
Le Figaro Immobilier
Top 3 real estate marketplace in France

Full-stack web developer and engineer with 13+ years of experience delivering robust web applications across digital media, marketing, e-commerce, real estate and crypto industries. Proven track record in full product lifecycle—from distributed architecture and backend infrastructure to frontend development and DevOps. Entrepreneurial and adaptable, with strong problem-solving skills and business mindset shaped by co-founding ventures.
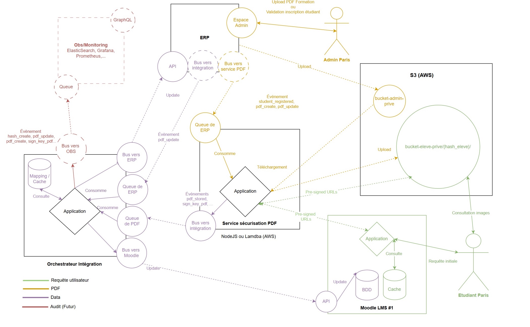
Here are some of the projects I’ve worked on, each one reflects a unique set of challenges and valuable learning experiences. For several of them, including those at Tualaweb and Verticaly, I took on responsibilities beyond development, such as designing and managing the architecture and infrastructure.

Top 3 real estate marketplace in France

Block explorer for TelosEVM blockchain in VueJS/Quasar.

Telos EVM & AntelopeIO web wallet in VueJS/Quasar.


Telos EVM block indexer and REST APIs in Java.

Collection of Telos Smart Contracts in C++ and Solidity, using tools such as Remix and OpenZepellin

EVM RPC servers and blockchain microservices for Telos EVM

Monitoring solution for Telos web services and smart contracts in NodeJS

Showcase website for Telos Blockchain with Web3 connectivity

NFT project for TSquirrel using Webflow and Solidity

Custom e-commerce subscription platform and associated blog

Custom e-commerce subscription platform and associated blog

Showcase website for our digital agency in NextJS

Professional marketing platform for digital influencer ads.

Viral media platform with millions of daily unique visitors.

E-commerce and CMS for US fashion trends, built with Mangento2 and Javascript.

Showcase website for Djibril Cissé and his Mr Lenoir brand.

Lead generation and marketing automation platform.

Lead generation and marketing automation platform.




Real estate investment simulator letting users find the most appropriate real estate programs for their revenues




My professional journey and expertise in software development.
Sept 2025 - Present
![]()
May 2022 - Oct 2024
![]()
Nov 2021 - June 2025
Freelance
June 2018 - May 2022
![]()
Sept 2012 - May 2022
![]()
EPSI
Assas Panthéon

I'm always interested in new opportunities and exciting projects. Let's discuss how we can work together !